芯城品牌采购网 > 品牌资讯 > 技术方案 > 基于无线调制解调芯片MX919芯片实现高速无线MODEM的方案设计
芯城品牌采购网
27386
无线通信已经广泛应用于移动通信、车辆调度指挥和空中交通管制系统。我国目前广泛应用的VHF/UHF电台多为模拟语音电台,且以短波、超短波话音通信为主,因此直接进行数据传输的能力很低,不能适应当前数据传输的数字化需要;虽然可以设计数传电台来完成数据传输,但如此便不能充分利用现有的VHF/UHF模拟电台,从而导致浪费,而且专门重新设计数传电台,有设计周期长和费用高等弊病。本文提出一种利用MX919芯片设计高速无线MODEM的方案。该芯片通过音频接口与话音电台相接,通过并口与CPU连接,可以实现与传统话音电台进行数据信号的无线传输,有效地利用了现有设备,而且已经在油田地理信息系统、银行运钞车、公共汽车的GPS车辆监控与调度系统中得到了很好的检验。
1 特点
MX919是MX.COM公司的无线调制解调芯片,能完成4电平FSK调制和解调,内部有可编程工作寄存器。它可以方便地与主机和电台通信,有自己的数据打包协议。在数据发送模式下,接收来自主机的数字数据,对其进行打包;为了减小无线通信的误码,采取对原始基带信号进行编码,且有CRC检错和FEC纠错功能,为了抗突发错误,还采取了交织编码;最后,对编码后的数据进行4电平FSK调制,由电台FM调制发送。在数据接收模式下,接收来自电台的模拟信号,进行解调和解码后,恢复原始基带信号,并通过并口与主机通信。
MX919调制解调芯片具有以下一些特点:
(1) 4电平FSK调制
(2) 半双工工作方式
(3) 波特率高达19.2kbps
(4) 低压(3.3/5V)工作
(5) 数据打包格式
(6) 噪声环境下的增强性能
(7) FEC、CRC和交织编码
2 硬件设计
系统组成框图如图1所示,主要由三大部分组成:通信控制器、MX919和语音模拟电台。通信控制器是一个单片机子系统,负责系统的主控制,包括与数据源(GPS接收机、计算机等)的RS-232通信接口、对MX919的编程和控制,以及产生电台必需的PTT、SPLINT等控制信号,如图2所示。

MX919与通信控制器和电台的接口如图3所示。

与通信的接口有数据总线D7~D0,地址线A0、A1,读写信号线、,中断请求信号线,以及片选信号;与电台的接口有接收模拟调制信号线RXIN和发送已调信号线TXOUT。
电台将MX919调制的FSK信号进。
高频FM调制并发射出去,或者接收FM已调信号并对其解调。它的主要接口是发送信号线TX和接收信号线RX。
3 软件设计
软件设计之前,必须了解MX919各个寄存器的功能,特别是命令寄存器、控制寄存器和状态寄存器。表1是这几个寄存器的内容。
表1 MX919寄存器内容
整个系统软件主要包括如图4所示的一些模块。

主控模块负责整个系统的控制工作,包括控制系统时序、检测数据发送或者接收状态等。当需要发送数据或者接收数据时,数据发送和接收模块对MX919各种寄存器进行编程。当MX919的IRQ信号有效时,外部中断开始执行,包括发送中断子程序和接收中断子程序。初始化模块完成对定时器,串口、中断寄存器等的初始化工作。
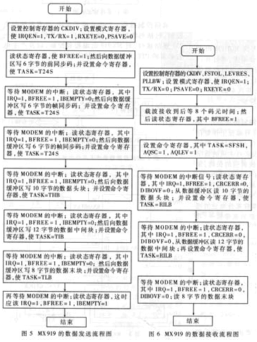
在软件设计中,最主要的部分是数据发送和数据接收模块,数据发送流程图如图5所示,数据接收流程图如图6所示。

用MX919设计的无线MODEM具有简单方便、实用灵活、开发周期短等优点,在实时监控系统和远程数据采集中有广泛的应用价值和推广价值。目前我们已经将其成功地应用到油田地理信息系统、银行运钞车、公共汽车的GPS车辆监控与调度系统中,效果良好。
免责声明:
文章内容转自互联网,不代表本站赞同其观点;
如涉及内容、图片、版权等问题,请联系2644303206@qq.com我们将在第一时间删除内容!